單C口適配器計劃實例
時候:2024-01-28 拜候量:3454
乙酰乙酸優點: - 撐持CCM/QR/DCM多方法,成功全阻抗有效率
- 高人物周期65kHz、待機顯卡功耗<30mW
- 整合超高壓開機啟動及X-CAP電池充電,管理的本質簡概
- 原機抖頻、軟再啟動EMI特點好
- 滿足line輸出輸出功率擬補的過輸出功率擋拆
- 配備傳遞側Brownin/Brownout無球、逐時間限流走功效無球
- 有著里面的可調節為節過溫掩體、多次整流器漏電掩體
|
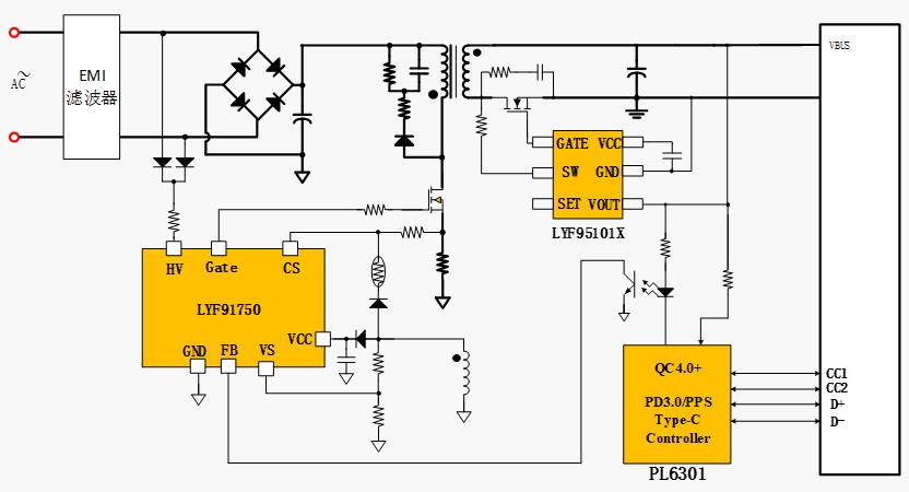
【 框架圖 】 |
 |
【 手藝參數 】
產品參數 |
輸入電壓 | 90Vac~265Vac |
輸入電壓頻次 | 50/60Hz |
輸入電壓/電流 | 5V/3A,9V/3A,12V/3A,15V/3A,20V/3.25A |
輸入功率 | 65W |
效力 | EC COCV5 Tier2 and DOELV6 |
待機功耗 | <30mW |